Subject: Rappel : monitoring aflatoxine B1 dans le maïs et notification obligatoire

NEWSLETTER

OVOCOM

25-06-2025

16

Rappel : monitoring aflatoxine B1 dans le maïs et notification obligatoire

A destination de tous les participants FCA,


Via cette Newsletter nous souhaitons rappeler la nécessité d’appliquer les exigences reprises dans les documents FCA BT-16 concernant le monitoring de l’Aflatoxine B1 dans le maïs et BT-17 sur la notification obligatoire.   

 

BT-16 Monitoring temporaire : Aflatoxine B1 dans le maïs


L'apparition de plus en plus fréquente de conditions météorologiques imprévisibles pendant la période de culture et de récolte du maïs dans les zones de culture crée une incertitude toujours plus grande quant à l'impact de ces phénomènes météorologiques sur la présence de teneurs plus élevées en aflatoxine B1 dans les lots de maïs récoltés. Une vigilance accrue à l'égard de ce danger reste une nécessité pour tous les opérateurs FCA. Nous attirons votre attention en particulier sur les modalités suivantes de ce protocole :


Entreprises concernées


Ce protocole doit être appliqué par toutes les entreprises certifiées FCA et qui réalisent au moins une des activités suivantes : achat/vente de maïs ; transformation de maïs qui seraient destinés à l’alimentation des animaux ; stockage et/ou manutention de maïs.


Origine du maïs


Il est nécessaire que l’origine « culture » soit toujours connue des acheteurs, y compris de l’acheteur final. En cas de doute (origine de la culture inconnue ou non connue avec certitude p.ex.), l’origine doit être considérée comme « à risque élevé ».


Certificats d’analyse


Les certificats d’analyse doivent toujours accompagner le lot. Le lot ne peut être utilisé tant que les résultats de l’analyse ne sont pas connus ou sont non conformes. Le lot stocké doit rester en quarantaine jusqu’à ce que les résultats soient connus. En cas de dépassement de la teneur maximale légale en vigueur, le lot doit rester bloqué jusqu’à ce que des mesures soient prises en concertation avec les autorités compétentes.

Sans préjudice de l’application d’autres exigences légales et/ou commerciales, une entreprise certifiée FCA qui s’approvisionne en maïs auprès d’une autre entreprise certifiée FCA (ou équivalent) ne doit pas appliquer ce protocole. Une copie du certificat d’analyse doit néanmoins être communiquée par les fournisseurs au preneur, et ce au plus tard au moment de la livraison.


Validité d’une analyse


Si les conditions de stockage et/ou de transport sont favorables, une production d’aflatoxine B1, postérieure à la réalisation d’une analyse conforme, ne peut pas toujours être exclue. Le délai de 3 mois précédant la date de déchargement/livraison dans l’entreprise certifiée FCA doit être considérée comme un délai maximum. Une nouvelle analyse peut être réalisée dans un délai plus court en fonction de l’analyse de dangers de l’entreprise certifiée FCA.

Communication des résultats d’analyse à OVOCOM

Les entreprises certifiées FCA doivent communiquer les résultats d'analyse, qui découlent de l'application de ce protocole à OVOCOM (info@ovocom.be). Ceci s’applique uniquement dans le cas où l'entreprise certifiée FCA commande elle-même l'analyse.

 

BT-17 Gestion d’incident et de crise : communication à OVOCOM et à l’organisme de certification


Nous Tenons également à rappeler que dans le cadre de de la gestion des incidents et des crises, et conformément aux modalités reprises dans le document FCA BT-17, une communication obligatoire à destination d’OVOCOM se doit d’être réalisée.

Par exemple, en cas de dépassement d’une norme, l’entreprise FCA doit informer OVOCOM le plus vite possible, au plus tard 48h après la constatation initiale. Ceci, afin que, en fonction de la gestion de l’incident, les conséquences dans la chaine puissent être limitées.

Quand la notification obligatoire est effectuée auprès de l'autorité compétente, il est conseillé de réaliser, en même temps, la communication à destination d’OVOCOM et de l’organisme de certification (OCI.)

 

 

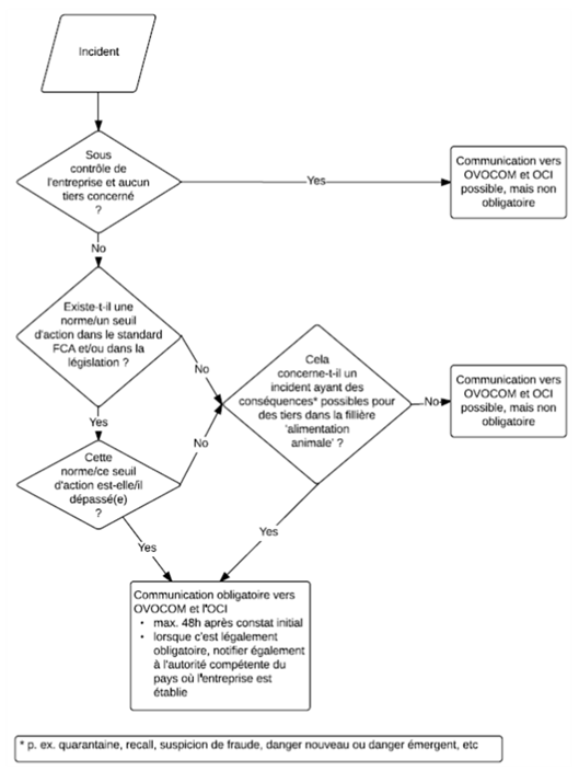
Quand notifier à OVOCOM (et à l’OCI) ?

L’arbre de décision ci-dessous résume les situations où, en tant qu’entreprise FCA, vous devez effectuer une notification obligatoire à OVOCOM.



Attention ! Dans le cas où la communication obligatoire à OVOCOM n’est pas nécessaire, cela ne signifie pas toujours que qu’aucune mesure ne doit être prise face à l’incident ou que les résultats ne doivent pas être communiqués à OVOCOM (par exemple lors de l’établissement de tendances à la hausse). 

 

Comment notifier à OVOCOM ?

Une notification doit toujours être communiquée à OVOCOM et à l’OCI. Il est important d’être ici aussi complet que possible (voir paragraphe 7, BT-17 «  Gestion d’incident et de crise : communication à OVOCOM et à l’organisme de certification »).

Désormais, vous devez également compléter ces notifications directement via le formulaire de notification sur le portail utilisateur. Lorsque le formulaire de notification est totalement complété, vous pouvez le sauvegarder en format ‘pdf’ et le transmettre ainsi à l’autorité compétente (p.ex. l’AFSCA en Belgique). 

 

Liens utiles

BT-16 – Monitoring Temporaire (Aflatoxine B1en maïs)

BT-01 – Normes complémentaires pour les aliments pour animaux et les flux connexes à transformer

BT-17 – Gestion d’incident et de crise : communication à l’OVOCOM et à l’organisme de certification

Formulaire de notification sur le portail utilisateur 


 

Usage autorisé moyennant mention de la source (OVOCOM asbl) - Désinscription